热竞技(中国)
企业概况
公司要闻
hot热竞技平台下载
联系我们
友情链接
详情
政策法规详情
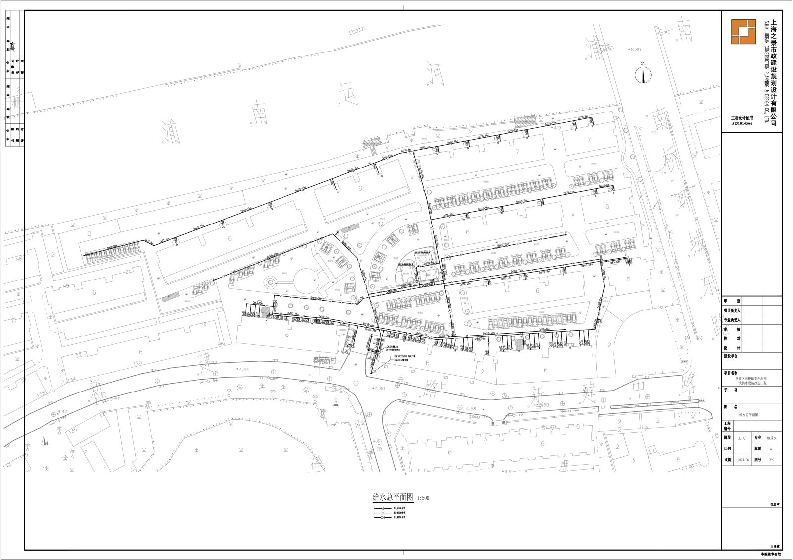
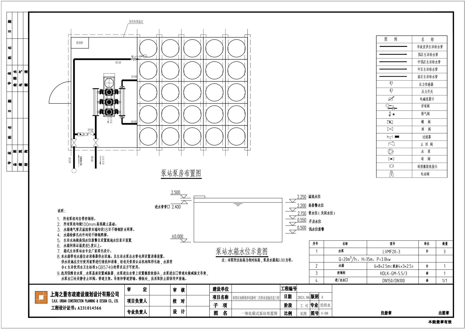
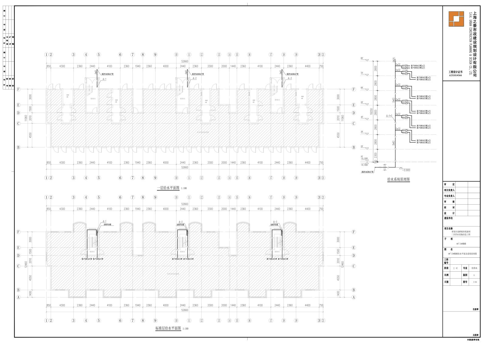
奉贤区南桥镇奉苑新村二次供水设施改造工程设计文件公示
2024-08-30
公司视频
»
企业介绍
»
公司要闻
»
hot热竞技平台下载
»
联系我们
»
友情链接
»
友情链接选择
上海市水务局
上海市奉贤区水务局
上海奉贤交通能源(集团)有限公司
中国光大银行
企业介绍
企业领导
机构设置
企业荣誉
基层单位
营业网点
服务要闻
行业动态
用水知识
综合新闻
hot热竞技平台下载目录
企业概况
企业介绍
企业领导
机构设置
服务信息
供水服务范围
收费标准
供水接入流程
业务流程
服务规范
网点设置
计划停水、计划降压通知
供水水质报告
用水知识
联系我们
供水成本
企业经营情况
成本数据
供水规定与标准
万搏登陆
|
UED在线登录
|
k体育登录
|
ued网站
|
leyu·乐鱼(中国)官方网站
|
三公官网
|
爱体育官网
|
亚星网址
|
彩神官方网站
|